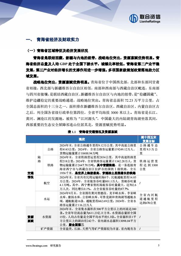
【22389E】地方政府与城投企业债务风险研究报告青海篇(2025年)

预览结束,本文件为PDF文档,一共19页,请购买后,下载查看

资源下载
下载价格59 H币
下载或充值问题请将订单号发送到:2907878669@qq.com ,我们会在24小时内为您处理

评论0

显示验证码

社交账号快速登录

微信扫一扫关注
如已关注,请回复“登录”二字获取验证码